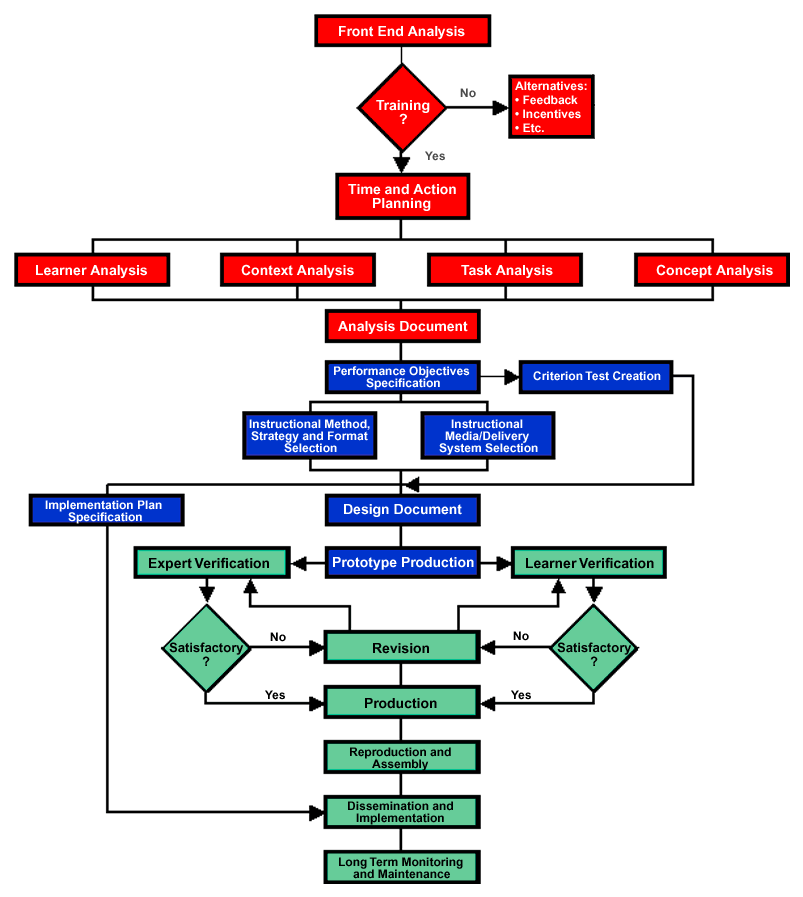
AN INSTRUCTIONAL SYSTEMS DESIGN (ISD) MODEL

Return to previous

© 2000 - 2011 Harold D. Stolovitch & Erica J. Keeps